伟德国际victor1946本科员工科研能力和素质拓展数据采集及测评实施办法(试行)
第一条 为加强对员工成长的过程激励与员工自我教育,及时梳理与总结员工成长历程,促进员工德智体美劳全面发展,同时进一步规范伟德国际victor1946各类员工奖励、荣誉称号评选及应届本科毕业生免试攻读硕士学位研究生推荐等工作,根据《伟德国际1946亚洲版优秀应届毕业生免试攻读研究生推荐工作实施办法(修订)》(2016-2017学年校政字15号)、《伟德国际1946亚洲版员工奖励管理办法 (修订)》(2018-2019学年校政字2号),结合伟德国际victor1946实际,特制定本办法。
第二条公司每学年开展员工科研能力和素质拓展数据采集,并进行测评。对象为伟德国际victor1946全体全日制本科生。上一学年休学达一学期的员工不进行采集和测评。
第三条公司成立科研能力和素质拓展测评工作小组(以下简称工作小组),负责数据采集及测评工作的组织与实施。组长由员工工作副书记、本科教学副经理担任,成员包括公司党团学办公室负责人、团委(副)书记、本科教务秘书、班主任1人、辅导员代表1人。
第四条 科研能力测评由公司教务科负责组织实施。素质拓展数测评由公司党团学办公室负责组织实施。组织实施工作具体包括:员工数据的收集、整理,员工成果及提交材料的审核、员工自评分数的认定与初评。科研能力及素质拓展数据及测评指标、材料要求等见附件。
第五条 数据采集及测评工作程序
(一) 公司团委和教务科联合下发工作通知。
(二) 开展数据采集,员工按规定填写相关数据,根据评价指标体系进行自评,将自评表及证明材料分别提交到公司教务科和公司团委。
(三) 科研能力测评:教务科负责对员工科研材料及员工自评分进行审核,并对照指标体系进行初评,上报工作小组审定确定科研能力测评成绩。
(四) 素质拓展测评:
党团学办公室对员工素质拓展材料及自评分进行审核,并对照指标体系进行初评,上报工作小组审定确定素质拓展(公司评价)测评成绩。
各班主任组织本班员工开展民主评议。各班召开班级大会,参会人数不少于班级人数的2/3;参评人进行现场展示,班级同学依据《素质拓展班级测评表》中的测评指标和测评的基本原则,结合参评员工提交的相应材料以及现场展示内容,对其进行总体打分;所有参会同学评分去掉10%最高分和10%最低分后的平均值即为参评人素质拓展(班级民主评议)成绩。班级大会召开时间以及班级测评方案需要提前报公司团委备案。班主任将素质拓展(班级民主评议)成绩上报工作小组审定。
素质拓展测(公司评价)与素质拓展(班级民主评议)成绩平均值为员工素质拓展的最终成绩。
(五) 测评程序全部完成后,测评结果将由班主任反馈给员工本人。
第六条 员工发展测评结果将用于每学年员工奖项、各类荣誉称号及推优、推荐免试攻读硕士学位研究生。所有申请参加各类奖项、荣誉称号评选及推荐免试攻读硕士研究生的员工,其综合测评结果及材料应全部予以公开、公示。
第七条 根据奖项类别要求,在满足奖项评选条件的前提下,特设类、学习学术类奖学金,以员工成绩为主要评审条件,在申请人GPA(保留小数点后两位)相同时,以综合测评成绩(学年GPA*80%+科研能力*10%+素质拓展*10%)排序确定推荐人选。创新创业类、文艺体育类、服务贡献类奖学金,在主要评审条件相近的情况下,以综合测评成绩排序确定推荐人选。三好员工、优秀毕业生等其它综合类荣誉称号,按综合测评成绩排序,且原则上三项综合测评成绩至少两项应达到班级前50%。
第八条 推荐免试攻读硕士学位研究生科研能力及素质拓展测评将以常态采集的数据为依据,对员工大一到大三的情况进行整体测评。若本办法中相关标准与员工参加推免当年公司相关政策不一致,则以公司文件为准。
第九条 员工提交的各项证明材料必须真实有效,如发现有弄虚作假、虚报材料的,经认定后员工本年度评价按不合格处理。取消本年度评选各类奖项资格。并视情节轻重,依据公司关于员工违纪处理的相关规定予以处理。
第十条 对于测评结果有异议者,应在规定时间内以书面形式向公司教务科或公司团委提出,由工作小组作出相应答复或处理。
第十一条 本办法经公司2020-2021学年第10次党政联系会议讨论通过。本办法从发布之日起实施,由公司党政联席会负责解释。
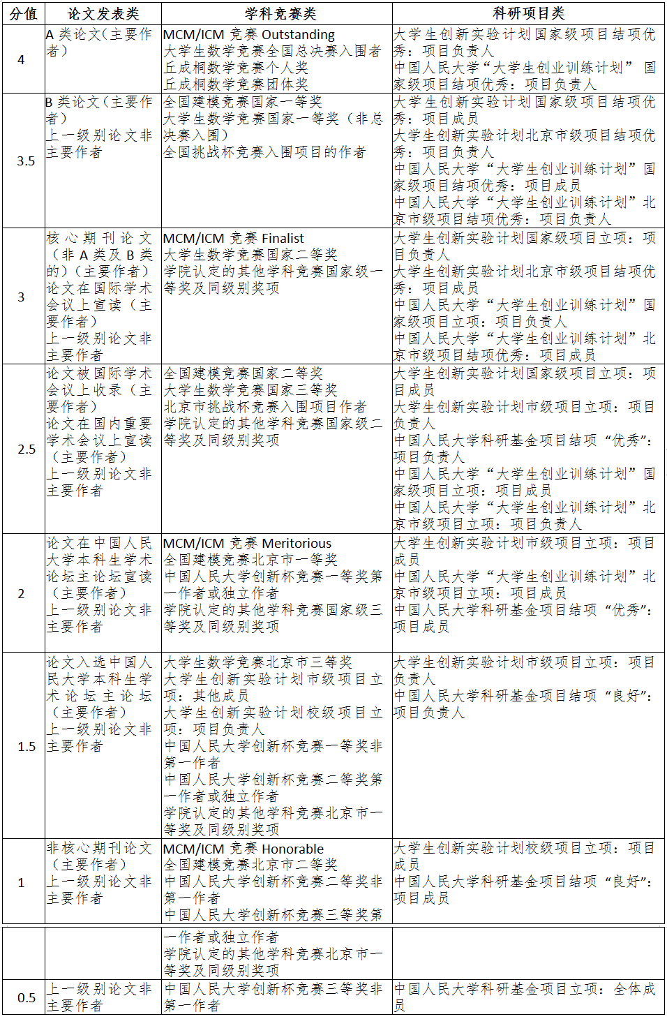
附表1:伟德国际victor1946本科生科研能力测评实施细则

注:
1)论文级别以公司公布的期刊列表为准;
2) 科研项目立项和结项只就高计算一次分值;
3)不同类型竞赛成绩可累加;
4)不同类别项目分值可叠加;
5)经公司推免工作小组认可的其他科研成果可根据实际情况,酌情给分。
附表2:伟德国际victor1946本科员工素质拓展测评指标体系
素质拓展4分="""基础素质(1.6分)+社会工作(1.8分)+文体素质拓展(0.6分)
基础素质自评表

注:基础素质单项得分最高为该项满分,超过不累加。
社会工作自评表

注:
1、其它员工社团或其它员工组织是指:校团委下属青年人大、社团联合会、勤工助学服务中心、员工艺术团、党委宣传部下属广播台、校报记者团等。
2、社会工作得分取最高档次分数,担任多个职务不可累加,连任同一职务仅计1次分;社会工作加分表中未列入的职务不予加分;校级员工组织职务级别发生调整时,员工需提交主管单位开具的说明材料,经审议后核定调整后成绩。
3、获得北京市表彰的先进班集体班长、先锋团支部的班长、团支书及班委在相应等级上调一级。
4、社会工作相关材料:凡在公司各员工组织任职的员工干部,须将所任职务详细信息明确上报。班长、团支书需提交任职情况,由班主任签字并加盖公司公章。公司各员工组织任职的员工干部,须开具主管单位盖章的证明,本人提供述职说明,由单位主管领导或指导教师签字。
文体素质拓展自评表

注:
1、 员工参与校级、市级、省部级或国家级文体活动,需提交加盖活动组织单位公章的活动参与证明;参与活动并获奖的,另需提供加盖活动组织单位公章的获奖证书复印件,由综合测评工作小组认证后方可依标准计分。
2、 在以上集体比赛中获得最佳个人奖的,例如“一二·九”合唱比赛荣获“最佳指挥”,得分上调一级,不累加,取最高分。
3、 文体素质拓展得分满分为0.6分。文体素质拓展加分各项按次累加,除特殊注明仅计一次活动外,均可以多次累加。累加至0.6分后不再累计。