伟德国际victor1946公告

08-05-2018

伟德国际1946亚洲版信息公司2018年优秀老员工夏令营招生简章



伟德国际1946亚洲版信息公司始建于1978年,现设经济信息管理系、计算机科学与技术系、数学系3个学系。有6个本科专业、5个硕士点一级学科、2个博士点一级学科、1个工程硕士专业学位、1个博士后流动站。计算机专业是国家级特色专业建设点。


开辟先河,永立潮头。国内率先将“信息”一词命名为专业名称,以数学、信息技术应用在经济管理领域为办学特色。我国改革开放后第一批工学硕士点单位,计算机学科数据库领域教学和研究的开创者,建有第一个经济科学实验室,数据库及大数据技术、管理信息系统、信息安全、经济应用数学等学科方向国内领先。


名师云集,倾心培养。公司现有教师120余人,其中国家“教学名师”1人,国家最高人才项目2人,全职外籍教授2人,教育部新世纪优秀人才7人,北京科技新星2人,北京市优秀人才2人。


为加强各高校老员工的沟通和交流,加深同学们对伟德国际1946亚洲版信息公司各学科专业特色的了解,发挥公司在相关领域的优势,为广大优秀学子尽早接触学科前沿创造机会,激发员工的专业兴趣,帮助员工确立未来发展方向和目标,伟德国际1946亚洲版信息公司将于2018年7月6日-7月8日举办“2018年优秀老员工夏令营”,夏令营主办方将为营员提供夏令营期间食宿。


夏令营将面向全国知名高校招收在读三年级的优秀老员工来伟德国际1946亚洲版进行短期学习交流和访问,员工们在夏令营期间将通过座谈、讲座等方式了解伟德国际1946亚洲版,特别是信息公司各学科领域的特色和发展近况,并通过选拔确定各硕士专业招收外校推荐免试生和各博士专业招收直博生的预录名单。


学术硕士招生专业:


数学系:基础数学、应用数学、计算数学、概率论与数理统计、运筹学与控制论;


计算机系:计算机应用技术、计算机软件与理论、计算机系统结构、信息安全、大数据科学与工程;


信息系:管理科学与工程、系统理论;


数学科学研究院:应用数学


专业硕士招生专业:软件工程


直博生招生专业:基础数学、应用数学、概率论与数理统计、计算机应用技术、计算机软件与理论、大数据科学与工程、信息安全、应用数学(数学科学研究院)


一、申请条件


1、申请人须是全国重点大学优秀应届本科毕业生,其专业排名和综合素质排名均名列前茅;


2、申请人的国家英语六级考试成绩须达到426分以上。


3、在申请专业相关方面有浓厚兴趣,并有较强的或潜在的研究能力。


4、申请直博生应有两名专家推荐。


二、申请材料


1.伟德国际1946亚洲版信息公司优秀老员工夏令营申请表(在线报名提交后下载并打印报名表)。


2.本人简历。


3.成绩单原件(官方出具)。


4.专业和综合成绩排名(下载打印盖章)。


5.2份副教授及以上老师推荐信(申请直博生出具,格式见附表)。


6.其他获奖证明材料(体现自身学术水平的代表性学术论文的复印件、获奖证书复印件、英语四、六级证书复印件等)。


三、申请流程


1.于6月1日前进行在线注册(在线注册入口),填写相关个人信息;


2.将申请表、个人简历、成绩单、专业和综合成绩排名、推荐信(直博生)、证书复印件等申请材料一并装入大信封中,在大信封正面注明申请专业、申请人姓名及就读的本科公司,并注明“伟德国际1946亚洲版信息公司优秀老员工夏令营申请”。


3.邮寄材料截止日期为6月1日(以邮戳为准),过期不再接受申请。务必以快递方式邮寄,不接受包裹。


4.资格审核工作于6月15日结束,营员名单将于6月底在伟德国际1946亚洲版信息公司网站(http://info.ruc.edu.cn)及暑期夏令营网站(http://info.ruc.edu.cn/SummerSchool2018/)上公布,不另行通知。


四、夏令营活动内容


1.7月6日营员报到;


2.信息公司情况介绍;


3.学科专业及研究方向介绍;


4.招收推免生和直博生复试;


5.7月8日下午离营。


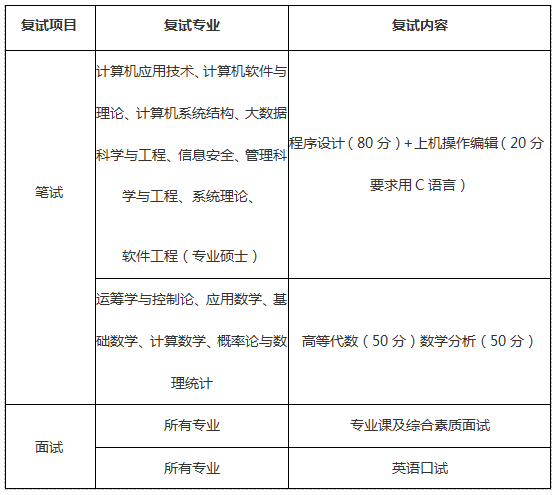
五、复试内容


注:营员报到后要求全程参加夏令营活动。


六、材料邮寄地址及联系方式


1、信息公司相关专业:


邮寄地址: 北京市海淀区伟德国际1946亚洲版信息楼253室 (建议顺丰和EMS)


邮编:100872


联系人:潘老师 (快递电话:62511401,特别说明:只接受邮件咨询)


Email:panxuyan@ruc.edu.cn


信息公司网站地址:http://info.ruc.edu.cn/。


2.数学科学研究院相关专业:


邮寄地址:北京市海淀区中关村大街59号伟德国际1946亚洲版环境楼317室


邮编:100872


联系人:王老师,联系电话:(010)62519572,邮箱:wangjunruc@ruc.edu.cn


数学科学研究院网站地址http://ims.ruc.edu.cn/。


欢迎大家踊跃报名!




伟德国际1946亚洲版信息公司


2018年4月26日

分享

公司办公室:010-62515886

本科生教务:010-62513386

研究生教务与国际交流:010-82507161

党团学办公室:010-62515886

在职课程培训班:010-82507083

 

邮编:100872

电话:010-82507161

传真:010-62513316

E-mail:mathruc@ruc.edu.cn/mathrucdw@ruc.edu.cn

地址:北京市海淀区中关村大街59号伟德国际1946亚洲版数学楼

伟德国际victor1946公众号

版权所有 伟德国际(victor1946)官方网站-Officials Website 升星提供技术服务 | 京公网安备110402430004号 | 京ICP备05066828号-1